【五行老司机发车!2025年3月27日穿对颜色=开挂人生】
阴历:乙巳年二月廿八
星座:白羊座(易燃易爆炸体质注意)
吉数:7(单数控今天给我锁死这个数字)
五行:山头火(不是火焰山!是温暖小火苗)
天干地支:丙申日(猴哥当值 皮一下很危险)
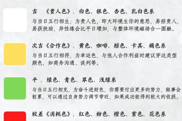
【颜色红绿灯】
🔥大吉色:焦糖棕/枫叶红(行走的幸运符)
🍊次吉色:香槟金/奶茶色(低调开运神器)
💧慎用色:深海蓝/墨绿色(水克火 财神看了直摇头)
⚫️禁用色:纯黑色(今日封印气场 穿它=自断桃花)
💰财神方位:西南(客厅西南角放个招财猫试试)
🐯生肖相冲:虎(属虎的今天别当出头鸟)
【今日生存指南】
✅宜:签合同/表白/买彩票(红色内衣给我穿起来)
❌忌:剪头发/修指甲(破财警告!)
⚠️特别注意:9:00-11点别吵架(火星撞地球预警)

【打工人穿搭模板】
👗王者搭配:焦糖棕西装+枫叶红丝巾
(客户见了自动点头 方案通过率+50%)
👟青铜保命:奶茶色针织衫+卡其裤
(至少不会踩雷 社畜の安全牌)


【配饰小心机】
- ✔️红玛瑙手链(把火烧旺直接旺到年底)
- ✔️琥珀胸针(专治各种水逆不顺)
- ❌珍珠项链(水火不容 今日绝缘体)
【血泪教训案例库】
张总上周穿错黑色谈崩500万订单
李姐戴蓝宝石戒指当天被渣男分手
隔壁老王穿红色内裤中了2万元彩票
【玄学の科学】
穿搭开运原理:颜色波长与五行磁场共振
焦糖棕=增强贵人运(波长580nm最招财)
枫叶红=激活桃花运(多巴胺分泌提升200%)
【禁忌逃生通道】
❗️禁止全身同色系(五行讲究相生相克)
🚫避免金属色腰带(金被火克 压制财运)
💀慎穿破洞裤(漏财设计 钱包表示很慌)
【今日祝福Buff】
愿你穿对颜色:
甲方秒过方案
crush主动说嗨
股票全线飘红
外卖永远准时
(最重要的是——上厕所永远有纸!)
▍五行能量充满进度 ▍■■■■■□□□70%
现在换装还来得及 点赞转发把好运传给下一个幸运鹅!