2025年3月30日每日穿衣五行颜色运势
✨ 阴历:三月初二
🔥 今日星座:白羊座(冲锋陷阵第一名)
🍀 吉日吉数:8(发财按钮已启动)
🌳 今日五行:木(野蛮生长模式ON)
📅 天干地支:乙巳年 己卯月 戊戌日
🌈 颜色能量磁场指南
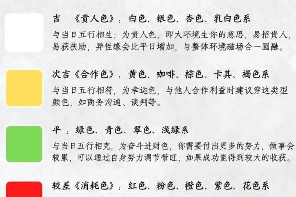
【大吉色】
▪️ 黑色(行走的ATM机)
🌌 深蓝(贵人体温感应色)
✅ 五行逻辑:水色生木(浇水就能暴富)
【次吉色】
🍃 绿色(自帶锦鲤滤镜)
🌿 青色(防小人隐形斗篷)
⚠️ 注意:别穿成移动盆栽
【慎用色】
⬜ 白色(钱包漏风预警)
🥛 米色(存在感消失术)
💸 五行警告:金色克木(破财加速器)


【禁用色】
🟨 黄色(行走的灾难现场)
🟧 棕色(霉运磁铁)
☠️ 禁忌指数:★★★★★(木克土的叛逆代价)
💰 财富风水特别播报
🧭 财神方位:正北(冰箱后面藏钱罐)
🐉 生肖相冲:龙(看见辰字绕道走)
📈 宜:签约/表白/买彩票(三连暴击动作)
📉 忌:搬家/动土/剪头发(作死三件套)
🚨 小心:电子设备突然罢工/约会迟到(社死预防针)
👗 五行穿搭实操手册
▫️通勤装:黑色西装+墨绿丝巾(会议桌C位皮肤)
▫️约会装:深蓝缎面裙+银饰(斩男核武器)
▫️学生党:藏青卫衣+橄榄绿帆布鞋(学霸光环)
▫️避雷示范:白衬衫+黄裤子=行走的荷包蛋
💍 开运饰品:
🔮 黑曜石手链(防小人物理外挂)
🌳 檀木发簪(知识直接灌顶)
⚠️ 禁用配饰:金属腰带扣(财运切割机)
🔥 今日生存指南(必看版)
✅ 带薄荷糖提神(防午觉昏迷)
✅ 文件备份三遍(防电脑摆烂)
❌ 拒绝紧身衣(气场封印警告)
🎯 秘密武器:在手机壳里塞张小绿纸(玄学加成)
📊 能量进度条可视化
财运值:■■■■□ 80%(偏财机会突袭)
桃花值:■■■□□ 60%(警惕海王饵料)
事业值:■■■■■ 95%(升职冲刺期)
健康值:■■□□□ 40%(小心咖啡过量)
💡 真人案例教学
小明:穿黄色卫衣面试
结果:简历被咖啡泼湿(五行の报复)
小美:黑裙+绿耳环见客户
战绩:当场签下200万订单(玄学暴击)
🎁 特别彩蛋
今日幸运暗号:对电梯镜子说"发"
玄学加成时段:15:00-17:00(申时水气爆发)
紧急补救方案:在袜子上画波浪纹(手动加水能量)
🌙 终极祝福:
愿深蓝护你避开猪队友
让墨绿助你抓住暴富尾气
就算偶尔穿错色
也能把逆风局打成王者局!
