🔥2025年3月27日五行穿衣指南🔥
阴历|二月廿八
今日星座|白羊座(冲动但真诚)
吉日吉数|7是你的幸运密码
今日五行|火气冲天
天干地支|乙巳年 己卯月 丙申日

🌈颜色能量场🌈
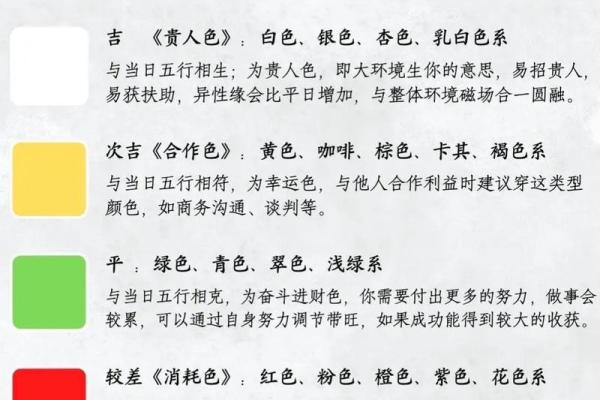
大吉色|
🔥红橙色系|自带主角光环
穿上秒变行走的锦鲤
次吉色|
🌿青绿色系|职场开挂神器
开会提案自带说服力buff
慎用色|
⚫️黑蓝色系|封印财运警告
钱包君会发出惨叫
禁用色|
⚪️灰白色系|社交黑洞制造机
穿错可能被鸽王附体
⚠️今日生存指南⚠️
财神方位|东南方(钱包面朝此方向充值)
生肖相冲|虎(撸猫可以,别碰大猫)
宜|搬家/签约/表白
忌|吵架/剪头发/买理财产品
小心|手机碎屏/外卖超时/地铁坐过站
👗穿搭公式破解👔
黄金比例|
[■■■■□□] 主色:红橙(50%)
[■■□□□□] 辅色:青绿(30%)
[■□□□□□] 点缀:金/黄(20%)


场景案例|
💼上班族|
番茄红西装+祖母绿丝巾
金属胸针点睛
👫约会装|
珊瑚橘连衣裙+翡翠绿手包
脚踩金色玛丽珍鞋
💎开运装备库💍
- 红玛瑙手链|防小人利器
- 孔雀石吊坠|升职加薪加速器
- 黄铜戒指|破冰社交神器
❌作死行为大赏❌
穿灰色西装见客户
——等着被放鸽子吧
用白色手机壳付款
——小心自动扣款翻倍
戴珍珠项链去谈判
——准备好被砍价30%
✨玄学小贴士✨
出门前对镜子说三遍:
"老娘/爷今天slay全场"
随身带小圆镜补运势
午时晒背充电15分钟
遇见黑猫请立即点赞
🎉今日祝福结界🎉
愿你:
红衣加身火力全开
青衫拂面贵人自来
避开所有水逆暗礁
收获整日顺遂开怀
穿搭开光万事亨通
五行流转财源入袋
PS|要是穿错颜色还诸事顺利
建议立即买彩票——
你可能是天选之子!