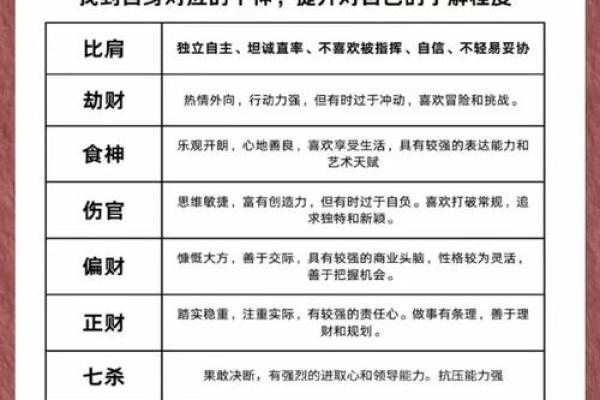
1.配合:
伤官是秀气之神,身旺者或喜官杀,或喜食伤。用官杀者不如用食伤者。食伤泄秀必聪明颖异,大多文人学士都属这一类。伤官与官不能并用,若用官见伤官必有官灾。用伤者亦不宜见官,见官有祸。如果有财,形成伤官生财,财再生官的格局则化凶为吉,且主贵。伤官宜见财,主秀气。伤官重者宜见印,称为伤官佩印。伤官制杀是有条件的即伤多身弱,需印泄杀制伤而又生身。伤官见官是最不吉的一种配置,唯金水伤官可见官。因为金水伤官必寒冷偏执,官星火可以调候以暖局。
2、位置:
年上伤官,祖业飘零,破祖离家。岁运再逢伤官,常会头面有损伤。月柱伤官,又为忌神,因月柱为父母宫,有不敬父母之嫌。干支都是伤官,同胞不和,夫妻分离,易被兄弟背弃,女命被丈夫冷落。日支伤官,男不利子,女不利夫,易被妻子或家人看不起。时柱伤官,子缘薄或有顽愚不孝之子,且女多子少。亦表示晚运凄凉悲苦。
3、坐基:
伤官坐偏财、正财、正印、偏印为吉兆。坐偏财或正财,都可以发财得利,唯坐偏财宜戒色情之祸。坐正印、偏印为多得贵人相携之象,唯坐偏印时正业和副业有一成一败。伤官坐杀、官为凶兆。坐杀主终生辛劳,夫妻别离,甚至有冤狱之不幸。坐官,易失去权力、官位,夫妻离别,诸事涩滞不顺。伤官坐伤官,有固疾短命倾向,生涯劳苦奔忙,即使富亦不长久。坐比肩、劫财,因为化劫生助伤官,有婚姻不顺,亲戚不睦,身心劳苦之象。伤官坐羊刃,多为奴婢之人。
八字伤官对婚姻不利的解析
生日带伤官不利婚姻实质上专指女命,男命不存在这种影响。男命是坐下比劫的不利婚姻,但是必须是身旺坐下比劫,要是身弱也不论。但是女命坐下伤官不论旺衰,都对婚姻不利。女命只要是出生日子地支带着伤官的,就归属于婚姻不顺的类型,也是俗称的‘伤官女’,实际是克夫命的一种别称。
生日地支是夫妻宫,通常代表了家庭氛围,夫妻关系和感情纽系,在男女结婚之后作用会完全体现出来。也能够体现出婚后会夫妻双方对待伴侣的态度和处理家庭事务纠纷的态度。伤官是一种主观能量的表现,代表了个人主观意识,代表了聪明和虚荣,代表了自以为是和自作聪明。也代表了刻薄尖酸,不懂得谦虚,缺乏逆向思维和自我审视批评能力。特别是伤官一旦在天干上透出,更会激发这种潜在的意识,好胜,卖弄,招摇,张扬,浮躁,自私。而且越是人多的地方越喜欢表现,不知道收敛,也不懂害羞,一切以自我为中心,所以容易产生口舌是非。或者是遭人非议,遭人指责,遭人口舌,闲话多吧。说话也容易没有个把门的,没谱,想起一出是一处,张嘴就来,脑子跟过电一样,神经兮兮。身旺用伤官的话,还属于聪明伶俐,好学,有才华,关键时候能冲上去,属于个性外向,表现力和表现欲很足。适合在文化领域,交际场合,时尚类的行业从事一些自我展示。而要是身弱,多疑善变,猜忌妒忌,反复犹豫,拨弄口舌,自卑自怜,才疏学浅,卑俗不堪。
而日支坐下伤官,属于伤官藏气,针对的是最亲近的人,身边的人,容易生是非,好(好说)人不是,就是看不到别人的优点,不会去夸奖别人,嘴上厉害,不服软,就喜欢说自己好,听不下别人的指责和批评,不接受自己缺点,无理搅三分。所以这种个性最容易无事生非,挑理见怪,而且伤官很容易情绪化,做事情完全不是站在现实角度,就是不务实,理想主义思维方式,顺着自己的话高兴,不顺着自己或者不会哄着自己就会闹情绪。
所以伤官女一定要找一个好脾气的男人,不能找个大男子主义的男人,也不能找个性子急的,做事情自私的男人。原本这样的组合可以避免感情和婚姻出现问题。但是伤官女恰好对于缺乏个性的男人不屑一顾,也就是说伤官女喜欢的恰好是成熟稳重,事业成功,做事大气,能够提供优质生活条件和环境的男人。也就是说,伤官女心高,眼光高,喜欢万千宠爱于一身的感觉,所以平俗的婚姻对于自身来说就跟坐牢一样。思想上和骨子里对于婚姻的禁锢是从骨子里逆反和叛逆的,特别是再遇到官杀形成混战,在婚内遇到丈夫在思想和行为上的禁锢,而官杀代表了家庭责任,生活压力和丈夫的压制,更会激发自身好斗的天性。所以伴随着指责和责骂,婚姻就容易硝烟顿起。随着矛盾不断升级,伤官针对官杀就要分个输赢,形成势不两立。素质高的,一拍两散和平分手。素质低或者性子烈的,必然是伤人伤己,两败俱伤分手。所以,伤官女影响婚姻不顺的关键在于自身个性原因,如果能找到自己性格原因而加以改变,伤官女不利婚姻的魔咒也会被打破,自然婚姻幸福也会随之改善。
八字带伤官女命婚姻不顺怎么办
首先要摸清伤官的特性。八字命理以日干为主,得日干生之异性五行,为日干之为伤官,同性五行则为食神.如日主甲木,甲木生丁火,则丁火为甲木之伤官,甲木生丙火,丙火则为甲木之食神.因为辛金克制甲木为甲木之正官,丁火刚好能克制辛金正官,而且是同性相克,破坏力量大,对正官造成了伤害,故名伤官.其余日干依理类推.而正官是专门约束日主的,相当于上官员或丈夫,伤官敢于直接与官员或丈夫作对,其个性可想而知了,在中国的文化传统命理里,多才多艺,聪明才智.个性高傲,自视不凡.刻薄吝啬,心性残忍.好管闲事,惹事生非.伤官过度,平生易招惨祸.比劫助之.更呈凶暴。这肯定是不好的性格特点,是不受规矩,不服从,敢于反抗的代表.对于女命,官星为丈夫,伤官直接克破正官,则有克夫之意,更是很忌讳的。
第一、轻微的“克”。
俩个人相处之后,言语不和,矛盾四起,你看我别扭,我看你不顺眼,男人干啥啥不成,家庭矛盾激化,矛盾加深,渐渐走向离婚边缘。
这种情况大多是伤官轻的,官星弱而无力的,或者伤官为忌神,而官杀为忌神的,大多数是属于这一种,这种调整方法相对简单,知道了自己命理对老公有克,在卧室中床的某方位,摆上通关或五行调整的开光、加持五行物,同时通过改变自己的性格,学会总结老公长处,不要特别强势,避免矛盾的激化和发生,尽可能保持家庭的和谐。
方法:以相互珍惜,渴望家和,彼此关心,改变个性,相互迁就,合理的引导,安分守己,踏踏实实的一步一步往前走。不要期望过高,把目标放低,人生放简单,可以减缓这种不合产生的矛盾。另外,选择具备调解作用的子女。生个对你们夫妻都有帮助的孩子。孩子的降生定能整体提升家庭运势,化解家庭矛盾。此外,知道命理的情况下,可以通过家居风水来化泄或压制你的伤官星,让你的伤官星作用减弱,对家庭的和谐也能起到一定的化解作用。

第二、中度的“克”。
结婚前老公运气好、身体健康,结婚后身体渐衰,烦恼,以至于体力不支,天天昏昏沉沉,有气无力,疾病缠身,也有的是表现在结婚后老公不走正道,坑蒙拐骗,吃喝嫖赌,无恶不作,走上绝路的。这种情况,大多是伤官星比较旺的,而且伤官星为忌神,威力比较大的,对夫星克力比较威猛的,日支坐下伤官,属于伤官藏气,容易对自己的丈夫(妻子)发脾气。男命日坐伤官,伤官也代表着欲望,因此男性日坐伤官,可能代表妻子X欲望强烈,若是满足不了妻子,就有可能被戴帽子。
命理学的化解
一般讲究化解伤官,让伤官合化。也就是流年若是遇到这样的情况,是夫妻感情和好的情况。命理方面的化解方面,这种情况可以适当拉开两人的距离,一般的方法有:
1、首先伤官女人要有自知之明,一般可找正式的命理大师,详细算一算自已的感情与婚姻,努力克服自已的个性,学会多看对方长处,优点和好处,拉近彼此之间的距离,达到上对方喜欢你,珍惜你,在呼你,理解你,包容你。
2、找个专业化解的大师,根据你八字命理进行综合化解,即针对性的,在五行、阳宅、床位及办公室、个性改变为你的一生幸福去努力改变自我,尤其是八字五行上的调整,这样才能减轻克性,让老公有个良好的生存空间,让你的婚姻走向和谐,让你的家变得温馨,温暖。
3、差别婚配,比如未婚的找个离婚的、有孩子的,行业、兴趣爱好差距比较大的,也可以化解一部分。
4、伤官人很容易情绪化,因此往往做事情不考虑现实,不务实,比较自私。也就是说女性日坐伤官的话,很容易瞧不起自己的男朋友或丈夫,要不就是性格太凶悍,家中大权被女性掌握,因此会容易伤害恋人的自尊心。现实生活中,日坐伤官的女性要找个脾气好的男性,不能找大男子主义的男生,也不能找自私的男人。更不能找一些事业无成就的男生,否则婚姻很难维持,即使维持下去也容易吵架。伤官女心太重,因此在婚姻应该找那些成熟稳重,事业有成,做事大气的男生。也就是说伤官女脾气不好,喜欢掌握家中大权,男性若是那种素质高,性格好的,那自然也迁就。如果个性不好,素质低的话,反而容易引起离婚,分手等现象存在。

当然,这种程度的相克,也是可以采取调整家居风水,太极通灵、飞奇门、利用家居气场的改变来化泄、压制“克夫”的力量。
第三、重度的“克”。
结婚后丈夫因为意外事故致残,我遇到上海虹口区多伦多一中年女人连克三夫,一死二伤病,连情人都得了重病。并且导致失去劳动能力的,因病或者意外事故去世死亡的。
这种情况大多是伤官忌神特别旺,是个没有婚姻的命相,也可以说是个和尚尼姑命,这种确实没有好化解的办法,但可以用太极通灵或飞奇门,请药师王、地藏王、九天玄女娘娘、天心、一号太医。如果和你结婚,必然会出现上面的情况,不过这个也不能全怪你。当然也有些男命天生就是夭折相、短命相,所以姻缘中必须要有“克夫”信息的女命对应。而丈夫的死只是他本人命中注定,只不过女人不经意中成了这种因果的导体。
这种情况的化解的办法,就是要知道自己的命理是克夫严重的命理,夫妻和合术、夫妻增姻缘法、也可采取只同居生活。碰上自己喜欢谁就跟谁过一阵子,不高兴了就分手。这样自己过得也潇洒,也规避开你克夫的宿命,也是一个不错的选择。可能大家对此有所非议,但是现实中的确有这样相对极端的命局,民间常说“命硬克夫”,上述的办法也是没有办法的办法,总好过一个人常年孤独。
在感情剧泛滥的今天。对于怀春少女来说,都会怀着美丽的春梦,期待自己最理想的情人出现,可是有的提前出现了,有的还在堵车,姗姗来迟。让等待的心迷茫而又充满希望。我认为重点在于,在这爱的美丽糊涂中如何保持冷静。记得以前看过一个工地标语不伤害自己 不伤害别人 不被别人伤害这句话我记忆很深。也和喜欢做梦的朋友分享 以前有个朋友的签名是剩者为王。剩者为王这四个字很有意思,从某些方面说,剩女的确这样,剩下的自身往往也比较优秀。还有从命理看。也必须晚婚。