
要知道生日的干支,只能查万年历,而且是阴阳历对照的万年历。如果不知道生日是阴历多少,都可以查万年历。 排时柱 时柱,用干支表示人出生的时辰.一个时辰在农历记时中跨两个小时,故一天共十二个时辰。
首先要知道自己的出生年、月、日、小时的阳历日期和时间。 将阳历日期转换为对应的农历日期,可以使用一些在线工具或手机应用来查询。 根据农历日期,查出自己的出生年、月、日在干支历表中对应的天干、地支。
怎么才能测出自己生辰八字的喜用五行 首先,你要知道你的出生日期和确切的时辰。然后找一本万年历,根据万年历查出你的出生年、月、日的干支。
周易生辰八字测五行五行为木的时辰是卯时,也就是5:00到6:59。五行为土的时辰是辰时,也就是7:00到8:59。五行为火的时辰是已时,也就是9:00到10:59。五行为火的时辰是午时,也就是11:00到12:59。
前人言:知命而不能改, 造易何用?人体是受宇宙五行之气而生,按照天人,天赋五行的互彼此相浸染及死活旺衰变化,即可以反响出人的吉凶来。
孩子的生辰八字是:甲午 丙寅 乙亥 己卯 孩子的五行属性是:木火 火木 木水 土木 金0 木4 水1 火2 土1 孩子五行缺金; 建议给孩子取名叫“鑫宇”。
知道了宝宝的生辰八字,就可以推算五行了。根据天干地支对应的五行属性,从天干地支五行对照表中,可以推算出生辰八字为:庚寅 庚辰 丙辰 壬辰的宝宝,五行属性为:金木 金土 火土 水土。
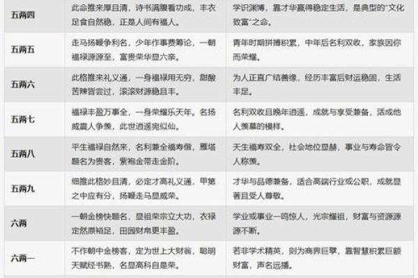
周易五行查询生辰八字查询:周易生辰八字查询表 戊午年上火命(,)己未年上火命(,)庚申年生石榴木命(,)辛酉年生石榴木命(,)三算命生辰八字。
根据生辰八字看五行 (1)天干五行 甲-木、乙-木、丙-火、丁-火、戊-土、己-土、庚-金、辛-金、壬-水、癸-水。
拆字算命1、…测字算命出自早期的占卜,是预测学的一种,就是利用包罗万象的八种符号(八卦)进行占卜算命的。测字算命最早产生自萨满教(非满族萨满教),宗教学家把早期的宗教统称为萨满教。
2、诸葛亮测字算的是真好两个字是什么意思 诸葛测字算命 测字算命占卜术相传是三国时代刘备的军师诸葛亮所作。诸葛亮每遇难题,必用自己独到的占卜法-测字。
3、诸葛神算结果是从易经中演变而来,中国的易经有六十四卦,演变成三百八十四爻,所以诸葛神签有三百八十四签,签签都有着很深的意义,都是诸葛亮毕生的心血,诸葛精神各种阴阳术数,诸葛亮的英雄故事数不甚胜数哈。
4、测字的 *** 有很多种:五行测字法、离合法、增笔法、减笔法、对关法、象形法 、会意法 、谐音法 、假借法 、干支法 、六神法 、八卦法、九宫法、字体法、观梅法 、旋转法 、用神法 、易数法等。
5、测字也称“相字”,是一种根据写字的一种占卜方式。测字的是占卜的一种,它的意义是为了帮助人们对出未来可能遇到的事件作出事前的准备和参考。不是起决定作用,而是起辅助作用。

可以通过以下步骤来查询自己的八字: 找到自己的出生日期,包括年、月、日、时信息。 找一份万年历,查看对应的出生年月日时,输入到八字排盘软件中。 点击查询,即可得知自己的生辰八字信息。
通过卜易居万年历查询生辰八字,如果觉得手工查询自己的生辰八字五行比较麻烦,也可以直接在卜易居八字算命进行在线查询即可。 甲乙丙丁戊己庚辛壬癸子丑寅卯辰巳午未申酉戌亥 阳阴出生年月日测算八字。
每柱两字,四柱共八字,所以算命又称“测八字”。依照天干、地支沂涵五行属性之相生、相克的关系,推测人的体咎祸福。四柱以指一人出生的年、月、日、时。四柱排立是指找出一个人的生辰八字。主要分四步进行。
根据出生日期查生辰八字需要按照以下步骤进行查询:确定生肖:根据出生年份确定对应的生肖,例如,1997年出生的人属于牛。确定出生时辰:需要知道出生时刻,可以根据自己或家人的记忆,或者查看出生证明或户口本等文件。
生辰八字怎么自己查出来:如何知道自己的生辰八字 出生的年、月、日、时分别用天干、地支配合来表示,正好有八个字,因此叫生辰八字,生辰八字里也有五行。
如何测算八字1、比如某人生于丁丑年、癸丑月、丙午日、丁酉时,则此人的生辰八字是:丁丑、癸丑、丙午、丁酉。
2、如果年干为甲或己,当年正月的干支为丙寅;如果年干为乙或庚,当年正月的干支为戊寅;如果年干为丙或辛,当年正月的干支为庚寅;如果年干为丁或壬,当年正月的干支为壬寅;如果年干为戊或癸,当年正月的干支为甲寅。
3、我们只要准确的知道自己的出生年、月、日、时。
4、如何算出他人的生辰八字。 具体介绍如下: 排年柱 年柱,即人出生的年份用干支来表示。注意:上一年和下一年的分界线是以立春这的交节时刻划分的,而不是以正月初一划分。