常常看到网上的算命软件:紫微斗数预测,八字排盘,称骨软件等。科学都这么发达了?机器也懂算命了?老夫有点疑惑。
抱着娱乐的心态,使用了一些软件,看了看结果。
在线排盘,就是根据你的时间,给出八字,然后就是十神,大运,流年等。但对于平常人,不会看这些的人,毫无用处。还是要拿着这个东西去找算命先生。而且这个排盘不一定是对的,因为虽然中国都是东八区,但是真太阳时每个城市都不一样。

称骨软件。一看就没有看下去的欲望,界面简陋,公式化的批语。有判断力的看官都会自行脑补。
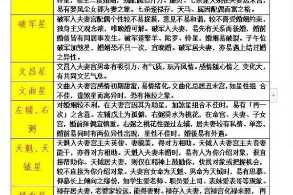
紫微斗数。跟八字排盘类似,还是需要会算的人看盘,不然拿着这个结果,也是看不懂,没有用的。
综上所述,软件算命,一部分是把一些批语放进软件,然后照本宣科。其他的,也只是方便排盘而已,至于实际上的测算,根据排盘结果来算命,还是需要专业的测算师傅。如果真需要算命,建议还是找专业的的师傅,不然都是空浪费时间。
八字算命,八字合婚,符篆灵宝,风水布局,财运姻缘事业咨询,趋吉避凶。
如有需要请联系微信:jkxc55
