黄山市东方苍龙文化旅游发展有限公司
弘扬传统文化,破除封建迷信
倡导科学理念,促进社会和谐
紫微斗数在线排盘
作下月 月中分界

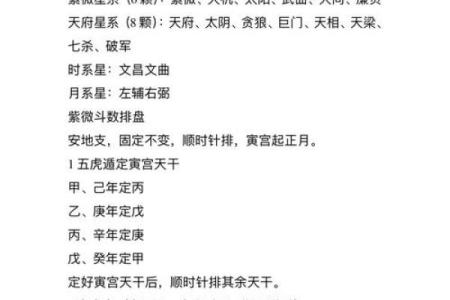
「紫微斗数」紫微斗数是我们老祖东留下的的一项经典预测工具,以星宿为基础,结合十二宫位来解析个人命运和人生轨迹。作为一门精细且深奥的学问,紫微斗数排盘通过排布命宫、父母宫、事业宫、财帛宫等十二宫,配以十四主星和其他辅星,以此解析人生中的起伏与机遇。它不仅关注命运的固定因素,还强调后天努力的重要性。一个完整的紫微斗数排盘,就如同一张专属于个人的生命地图,帮助人们探索自身性格特点、职业方向、人际关系以及财富运势。

现代化的紫微斗数排盘工具更注重人性化和交互式体验,不仅提供精准的排盘分析,还能生成可视化的星盘结构,方便初学者直观理解。我们的自己研发的紫微排盘致力于提供详细的紫微斗数排盘服务,包括初学者指南、高级星曜解析和运势分析模块。无论您是想了解紫微斗数基础,还是深入研究个性化排盘,都能找到适合自己的学习路径与实用工具。

最新文章

2026年01月
15
农历 冬月廿七
乙巳年【蛇年】
己丑月 己丑日

最新更新

紫薇斗数中陷是什么意思6

新房装修 这些风水禁忌要注意 不然要倒大霉

男士手相算命图解法 男人感情线的末端分叉异性缘好

小儿八字

肩膀宽算命

女孩姓李有气质名字,八字看下半年运势

紫微斗数诸星落诸宫之:天相星财帛宫详解

解决八字缺火根的方法与注意事项

那些被遗忘的风水凶局不可小觑

八字算命
八字合婚
八字取名
民间算命

指纹算命

手相查询

痣相图解

生男生女

眼皮跳测吉凶

喷嚏预测

占卜抽签
快速算命
配对
配对
配对
配对
查询
生日密码